13395811977
浙江陆恒环境科技有限公司
浙江省杭州市江干区九环路63号7幢4楼
3242699320@qq.com
总硬度测试盒
任何硬度,25-40次/盒

浙江陆恒环境科技有限公司

总硬度测试盒

一、定义
快速检测系列为半定量检测产品,检测结果为区间值,所以不存在精确度、准确度等概念,灵敏度为最低检测限。
广泛应用于城市供水、食品饮料、环境、医疗、化学、制药、热电、造纸、养殖、生物工程、发酵工艺、纺织印染、石油化工、水处理等领域的水质现场快速检测。
二、基本特点
1、能够在相对短的时间内对指标进行检测并读取数据。
2、操作简单,无需其他配件。
3、携带方便,适合现场检测。
4、价格便宜。
三、产品参数
品 牌:陆恒
厂家:浙江陆恒环境科技有限公司
检测范围:任何硬度
检测次数:25-40次/盒
保存条件:常温,阴凉干燥处
四、使用说明
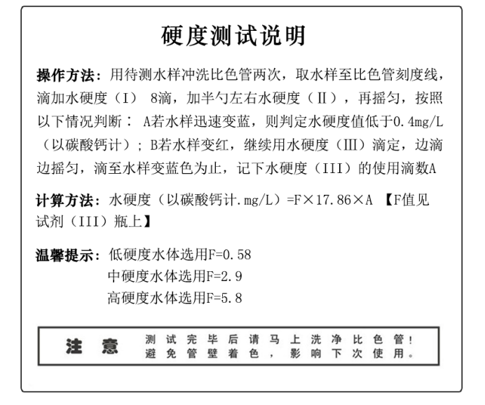
测试方法:用待测水样冲洗比色管两次,取水样至比色管刻度线,滴加水硬度(I) 8滴,加半勺左右水硬度(Ⅱ),再摇匀,按照以下情况判断∶ A若水样迅速变蓝,则判定水硬度值低于0.4mg/L(以碳酸钙计); B若水样变红,继续用水硬度(Ⅲ)滴定,边滴边摇匀,滴至水样变蓝色为止,记下水硬度(III)的使用滴数A。
计算方法:水硬度(以碳酸钙计.mg/L)=F×17.86×A 【F值见试剂(III)瓶上】
温馨提示:低硬度水体选用F=0.58
中硬度水体选用F=2.9
高硬度水体选用F=5.8
五、注意事项
1、待测液体要求是无色或浅色,有颜色的液体需脱色处理后才能检测(溶液脱色:活性炭吸附法或者稀释法)。
2、待测液体比较浑浊的应静置一段时间后取清澈部分做检测。
3、待测液体的氨氮应在规定值内,超过范围的应事先调节。
4、必须在规定时间内完成比色,超过规定时间检测结果无效。
5、待测液体浓度超出检测量程范围的应用蒸馏水稀释后再检测。


